文章来源:未知 添加人:zhonghuatechan 添加时间:2025-09-12 11:40 浏览量: 次
核心提示: 近日,中国茶叶流通协会发布了一则《关于召开第十四届全国茉莉花茶交易博览会的通知》。通知指出,中国茶
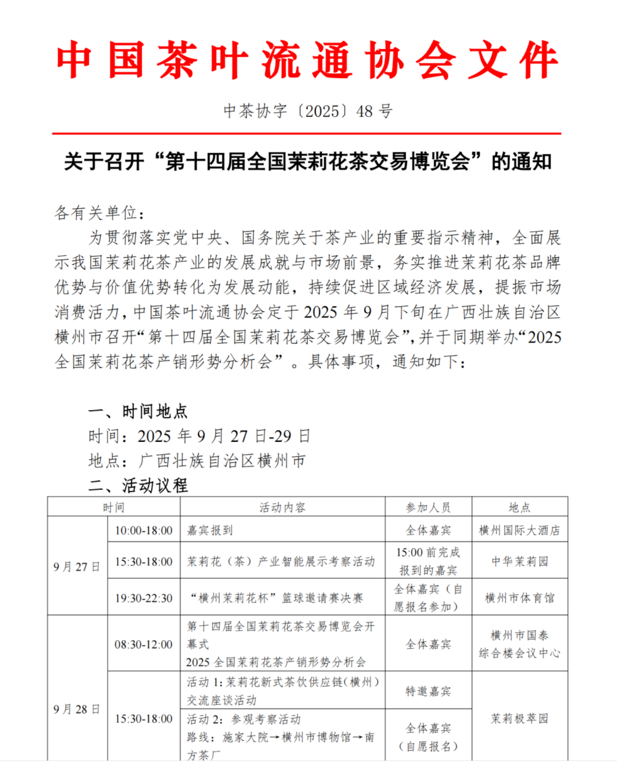
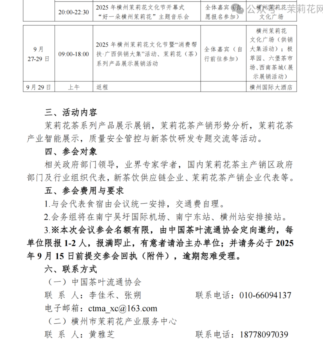
近日,中国茶叶流通协会发布了一则《关于召开“第十四届全国茉莉花茶交易博览会”的通知》。通知指出,中国茶叶流通协会计划于2025年9月27日至29日在广西横州市举办第十四届全国茉莉花茶交易博览会。本次活动内容丰富,包括产品展示、产销形势分析、产业智能展示、质量安全管控与新茶饮研发专题交流等。
通知全文如下:
